Please note that the average time frame for observers joining our waiting list and being offered a training place exceeds one year. You should be prepared for this wait - the division is working hard to improve training times, but demand is high. Thank you for your patience.
Welcome to the exciting world of air traffic control (ATC) in VATSIM UK. If you already have some experience of VATSIM as a pilot, this will certainly provide you with a head start, but it is by no means necessary. You do not even need to own a copy of Flight Simulator; the software for VATSIM ATC is standalone and entirely free of charge!
Becoming a controller requires a certain amount of training before being allowed to control 'live' traffic. While undertaking training a certain amount of commitment and self study is required - so be prepared for this! There is a system of graduated controller ratings that determine the ATC positions you can control, so being a VATSIM controller is a constant learning process. We want this to be both enjoyable and educational!
We appreciate that personal circumstances vary, but we still require a certain amount of availability so our mentors can accept your session requests. If you have any concerns about this - please reach out to us via the helpdesk.
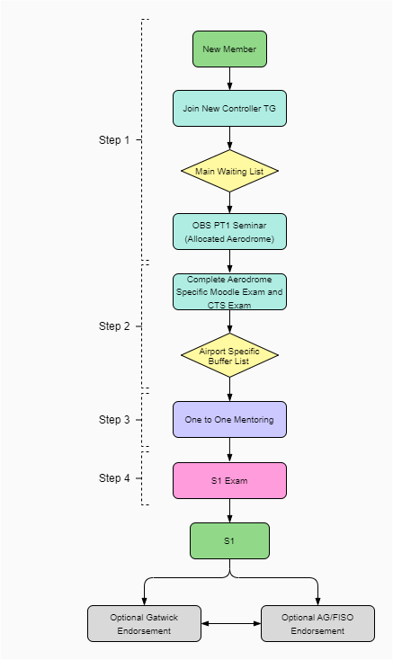
If you’re not already a member of VATSIM’s UK division, the first step is to follow the instructions on the Join Us page – you’ll need to ensure that your division is set to ‘United Kingdom’. If you need to make a change, this may take up to 24 hours to process. You will lose your place on the waiting list if you later transfer to another division, and will be unable to undertake training in VATSIM UK.
VATSIM as a whole endorses several controller clients for use on the network, but the UK division only provides training using the EuroScope client. Installation instructions for this are available on the EuroScope website. The Division recommends the use of v3.2.3.2, which can be downloaded from here
Our Operations Department produces and maintains a controller pack, which provides EuroScope with data on the UK’s airspace structure to display on your screen. You can download the UK Controller Pack from the downloads section of our website. You can find install instructions for the Controller Pack on our documentation website, be sure to follow the instructions carefully.
TrackAudio is a programme we utilise to transmit and receive on ATC frequencies. This software will allow you to connect and observe current controllers on frequency.
TeamSpeak is a voice communication program we use for training sessions, coordination between controllers, and simply having a chat! You’ll need to install and set-up TeamSpeak to take part in our training programmes.
Discord allows you to connect with the VATSIM UK Community and interact with fellow controllers and pilots.

In order to join the New Controller waiting list:

Joining the New Controller waiting list will automatically place you on the waiting list for an Introduction to ATC (OBS_PT1) group session.
The group sessions are run as and when training capacity allows for new students to enter the system.
This may be once per month however we may delay this subject to the availability of our mentors throughout the year.
To be eligible for an invite for the seminar, you MUST complete the OBS > S1 CTS Theory Exam.

The content to assist with this exam can be found on our Moodle Platform and the S1 Aerodrome Control Moodle Course.
In order to be invited to an OBS_PT1 Group Session you must have completed the CTS Observer to Student 1 Theory Exam.
When we are planning the next OBS_PT1 Group Session we will identify the top 30 people on the waiting list that have completed the theory exam and they will receive an invitation via a Helpdesk Ticket.
Upon receiving an invitation, please respond to it at your earliest convenience and take care to read and follow the instructions contained within. If you are unable to attend this session due to real life circumstances, please reply to that ticket and we will invite you to the next session we run. Due to the enormous demand for ATC Training in VATSIM UK, and the comparatively small training capacity, we use a 'strike' system to ensure that our newest members are fully engaged with the training process. Members will receive a strike for:
Members will be advised of the strike via email.
Members will be removed from the waiting list for 'failure to engage' which constitutes:
Members will be informed of the removal, and must then complete Step 1 again.
If you are invited and you accept a place on a group seminar, you will be invited to join the VATSIM UK Teamspeak and VATSIM UK Discord for a short presentation by members of the New Controller Training Team.
Near the start of the session you will be invited to select your first and second choice training aerodrome.
You can choose to train at:
There are no benefits of choosing any particular aerodrome as you will have the same amount of traffic across every lesson.
This session will include a screenshare which will:
Before the session ends you will be assigned your training aerodrome and will be granted access to complete the aerodrome-specific Moodle exam.
This exam must be completed within 30 days of you attending a group seminar. Should it not be completed, ATC Training Staff will make contact to ensure you are aware of the requirement to complete the exam. If no response is received, this will constitute 'failure to engage' and you will be removed from the waiting list and will have to complete Step 1 again.
However, we understand that you may have extenuating circumstances prohibiting you from completing the exam. We don't want to remove anyone after coming this far, so please do make contact with ATC Training Staff and we will accommodate as best we can.
All of the theory content of your training is available through our Moodle platform. All of our courses are available to any VATSIM UK member, so if you wish you can start covering theory content before your Introduction to ATC group session: the relevant course is the ‘S1 Aerodrome Control’ course.
At the end of the Introduction to ATC group session, we’ll assign you one of three training aerodromes: Edinburgh, Manchester or Stansted. This will be where you complete your training, however after completing training and getting your rating, you’ll be free to control almost anywhere in the UK.
These courses are designed to be comprehensive. Completion of both will take most students around a week’s study to complete, however we acknowledge that people learn at different paces, but we do expect the exams to be completed within 30 days of the seminar. We recommend that you work through each section in a separate ‘study session’ rather than working through everything in one sitting, as this will improve your retention of what you learn.
Once you have completed the aerodrome specific Moodle exam, please let us know by creating a ticket on the VATSIM UK Helpdesk. You may need to wait a short while for a training place to become available at your aerodrome. This helps us balance the number of students training on a specific aerodrome with the number of active mentors. We aim to keep this wait under one month by only running seminars when this ‘buffer list’ is almost empty
Where applicable, eligibility criteria are defined in the relevant sections of the ATC Training Handbook. Once a training place is available, training staff will offer it to you by email/ticket. You will have 84 hours (3.5 days) to respond before the place is offered to the next eligible student on the waiting list. Places may be offered on any of the UK’s training aerodromes. To get the most out of your training, it’s essential that you make the most of the resources available in your own time. This allows our mentors time to be focused on the things you can’t learn yourself helping you get more out of your own training.
What do we expect from you?
What will we provide you?
We believe that your training is in your hands. We want our students to be as engaged as possible with the training process, and our mentors expect you to come to sessions prepared.
Your exam will include around an hour of controlling, some questions, and a comprehensive debrief in which your examiner will explain what you’ve done well and what you need to improve upon. If you meet the standard to be awarded a rating, they will request your rating to be upgraded to S1! This is manually processed, so may take up to around 72 hours from the point at which your exam report is filed. You will receive an email when the rating upgrade has taken place, and will then be able to login as a controller. You will be removed from the New Controller TG.
As a new S1, you are permitted to control any DEL or GND position in VATSIM UK, with the exceptions of London/Heathrow, London/Gatwick, and Military aerodromes. When moving onto a new position, you should be sure to read the local documentation available on our downloads page to ensure that you are aware with the local procedures.
To progress to your S2 rating, you will need to have controlled as an S1 for 50 hours post rating being issued.
To do this, submit a ticket to ATC Training via the helpdesk. You may be offered a training place at any UK aerodrome.
Further information on our training programmes is available in the ATC Training Handbook.
Your S2 training will review and solidify what you’ve learnt during your S1 training, so you should use the waiting time to practice your skills.
In light of the high traffic levels that Gatwick regularly sees, S1-rated members wishing to control there must complete an additional endorsement here. To access the moodle exam you must have achieved 50 hours controlling post rating upgrade.
After solidifying your S1 knowledge and having controlled for at least 50 hours, you may wish to train on our A/G Fiso endorsement. This is a Moodle based teaching module that allows you to control smaller airfields as an A/G (Air - Ground Radio Operator) or FISO (Flight Information Service Officer). This module will start to teach the basics of VFR flight and will stand you in good stead for beginning your S2 training. You can find further details here and if you wish to be enrolled in the course then submit a ticket to the helpdesk.
Where will my training take place?
Depending on demand, your training will take place at one of three training aerodromes: Edinburgh, Manchester or Stansted.
How long will it take to gain an S1 rating?
It varies from student to student, and with the amount of time you are able to dedicate to your training. Most students take two-three months after attending an introductory group session, any issues meaning this is not possible for you can be discussed with us and we will aim to accommodate.
What software will I need before attending a group session?
We strongly recommend following the EuroScope Setup Guide on our Docs website as it will contain up-to-date links and tutorials on how to setup EuroScope.
Where do I sign up for a group session?
You will be sent an invite to a group session via email when you are eligible for one. You can see group sessions (OBS_PT1) that are available to you via the 'Seminar' section of the CTS.